據統計,液壓系統、滾動軸承、柴油機和齒輪等關鍵機械部件的故障中,分別有高達75%、40%、35%和38.5%可歸因于油液污染,尤其是金屬磨損顆粒的累積。磨粒數量與尺寸在設備惡化時激增,預示風險。

▲機械磨損顆粒的產生過程
機械設備摩擦副表面常覆蓋非鐵磁性涂層,油液中因此含有鐵磁性及非鐵磁性(如銅、錫、鋁)金屬磨粒。準確區分這些磨粒屬性并統計其數量,是評估設備磨損狀況、定位磨損位置及預測壽命的關鍵。
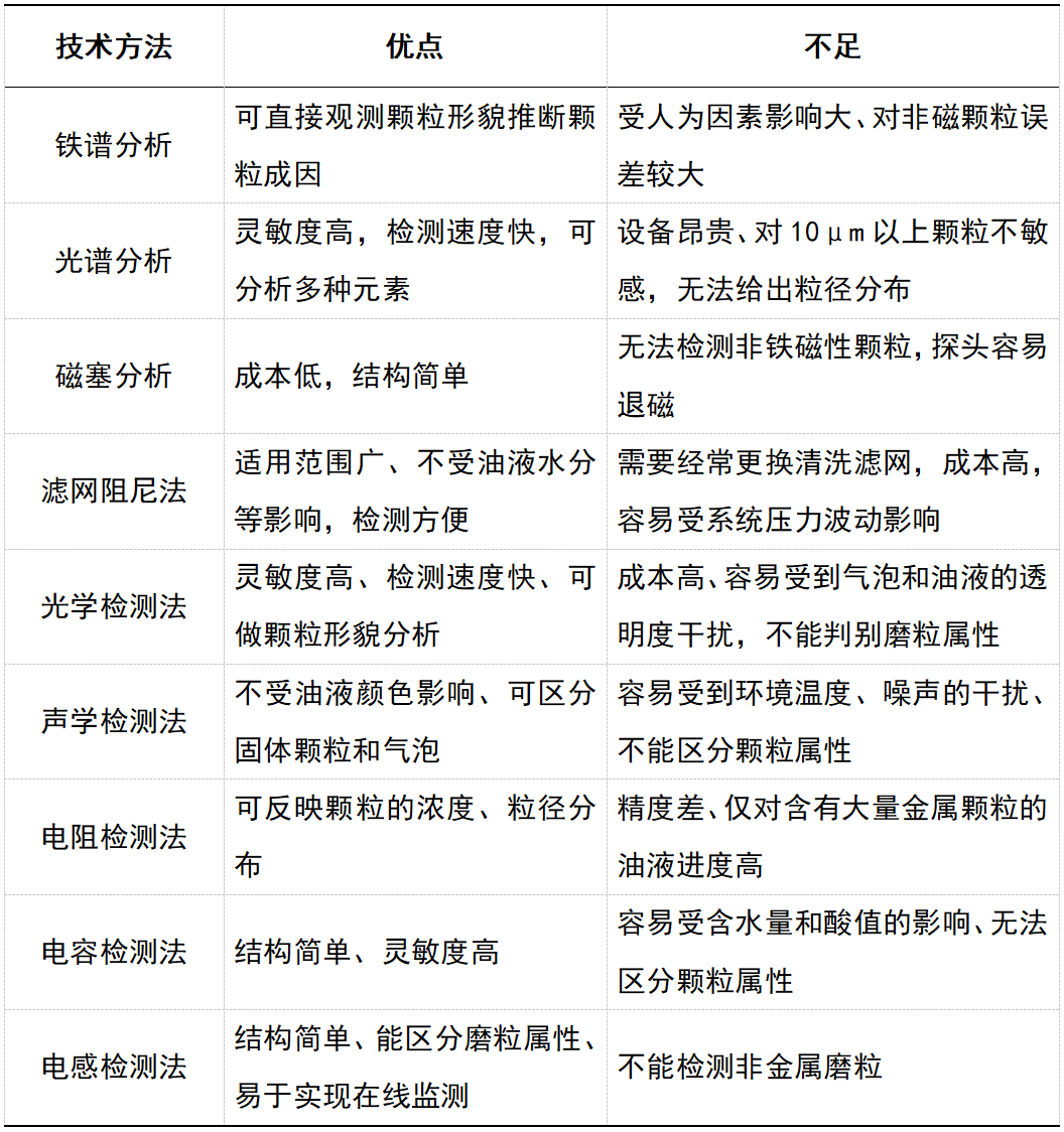
一、油液顆粒污染度檢測技術研究現狀
當前,潤滑油樣分析結合多元技術監測金屬磨損顆粒,成為污染物檢測與故障診斷的新路徑。各方法雖準確解析磨粒特性,但各有局限,如離線檢測的實時性差、成本高、取樣難。

▲油液顆粒污染物檢測方法的特點
電感檢測法作為研究熱點,憑借不擾油、屬性區分與計數兼具的優勢脫穎而出。然而,現有研究多集中于傳感器結構優化與電路改良,對微流體電感檢測的實時性與電磁場理論探討尚顯不足。
為了突破金屬磨粒監測技術的現有局限,Inzoc智火柴深入探究電感檢測法的電磁場原理,研發出一款專為工業應用設計的電磁感應式油液金屬磨損顆粒傳感器。
智火柴
二、電磁感應如何實現設備油液金屬磨粒的監測?
電感式油液金屬顆粒傳感器,依托電磁感應原理,能夠同時實現磨粒屬性判別與粒徑統計,彌補了傳統方法的不足。
在時諧準靜態電磁場環境中,金屬顆粒不僅受磁化影響,還顯著受到渦流效應作用,產生反向渦流磁場,與原磁場部分抵消,形成新磁場格局,進而改變傳感器線圈的阻抗特性,成為檢測油中金屬顆粒的關鍵依據。

▲1 金屬顆粒與傳感器線圈之間的耦合模型
線圈阻抗的變動與金屬顆粒的電磁特性、尺寸、線圈激勵參數等緊密相關,構成復雜耦合關系。通過監測線圈阻抗參數的變化,實現對油中金屬顆粒的有 效檢測。

▲油液中常見的金屬顆粒
當流經線圈的是正弦波交變電流時,產生的磁場是時諧電磁場。時諧磁場主要受金屬磨粒產生的磁化效應和渦流效應影響,鐵磁性金屬磨粒中的磁化效應遠強于渦流效應。
而非鐵磁性金屬磨粒中只有渦流效應,如上圖所示的銅顆粒,當非鐵磁性金屬磨粒通過時,由于其電導率遠大于其磁導率。

▲電感線圈傳感器及磨粒檢測機理
低頻增強鐵磁顆粒磁化,高頻加劇非鐵磁顆粒渦流,從而優化傳感器對不同金屬顆粒的檢測能力。
由此得出:輸出信號的幅值大小反映了通過傳感器的磨粒大小,輸出信號相位的不同可以用于區分磨粒的屬性是鐵磁性還是非鐵磁性。
三、基于電磁效應的油液金屬磨粒傳感器的設計
Inzoc智火柴自主研發的IFM-3油液金屬磨損顆粒傳感器正是基于電磁感應原理。
核心原理
一是針對金屬磨粒的電磁特性進行感應;二是基于激勵頻率f與金屬磨粒電磁特性的交互作用,體現不同金屬顆粒在電磁場下的獨特響應。


傳感器采用高精度線圈設計,配合先進的信號處理技術,確保對油液中金屬磨粒的高靈敏度檢測。
技術亮點
IFM-3傳感器可同時監測油液中的鐵磁性顆粒與非鐵磁性顆粒的數量及尺寸分布。zui小可檢測30um的鐵磁顆粒和120um的非鐵磁顆粒,多達15個磨粒尺寸通道,設備故障監測更準確。

另外,在設計上也充分考慮了工業應用的實際需求。傳感器外殼采用耐腐蝕、耐磨損的材料制造,確保在惡劣的工業環境中也能穩定運行。
智控傳顯
24h在線監測預警,無需停機取樣,通過實時監測油液中金屬磨粒的濃度、數量和屬性,大大減少了設備維護的停機時間。

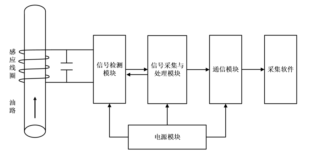
▲傳感器系統模塊圖
信號采集與處理模塊,負責捕獲檢測模塊輸出的數字信號,經處理后,無縫對接至通信模塊。

▲傳感器系統模塊圖
通信模塊利用RS485等數據輸出,確保數字信號穩定傳輸至上位機采集軟件,實現遠程監控與數據分析。


(1)可采用廠家提供的數據處理模塊進行數據分析或展示;
(2)讀取傳感器的協議,集成到PLC或者其他顯示控制系統進行數據展現。
四、IFM-3金屬磨粒傳感器的應用成果
目前金屬磨粒傳感器廣泛應用于液壓系統、滾動軸承、柴油機和齒輪等關鍵機械部件的油液污染監測,為設備運維提供有力的數據支持。
IFM-3油液金屬磨粒傳感器旁路安裝示意圖
采用旁路取油的形式進行取油,引入傳感器的通道進行監測。


五、IFM-3油液金屬磨粒傳感器成功案例
2021年,該廠懸窯車間的輥壓機上的IFM-3金屬磨粒傳感器即時發出遠程預警,警示設備維護需求。
接到預警后,工作人員迅速登錄“油液云”智能運維平臺核查數據,發現減速機系統內磨損顆粒激增數十至百倍,且油溫顯著異常上升。現場技術人員立即啟動雙 軌應對機制:持續監控現場狀況并同步向上級匯報。

公司高層迅速響應,組織技術溝通會議。鑒于系統長期運行穩定的歷史背景,經充分討論后,團隊達成共識,決定遵循預警指示,立即安排設備停機,進行全方面檢修與驗證,以確保生產安全與設備健康。
IFM-3金屬磨粒油液監測傳感器在風機齒輪、水泥石化、鋼鐵冶金、電力能源等行業的設備智慧運維之中都有不乏的身影,為工業生產筑起安全防線。
如果您需要:油液金屬磨粒監測傳感器,請聯系我們。智火柴,國內知名油液監測系統提供商!
咨詢電話:0755-8999 8086 / 138 2521 4309(微信同號)
Copyright ? 2015-2024 智火柴科技(深圳)有限公司 版權所有
備案號:粵ICP備18096323號