潤滑油的基礎油是潤滑油產品中的主要成分,它們提供了潤滑、冷卻、密封和減少摩擦等功能。
基礎油的特性
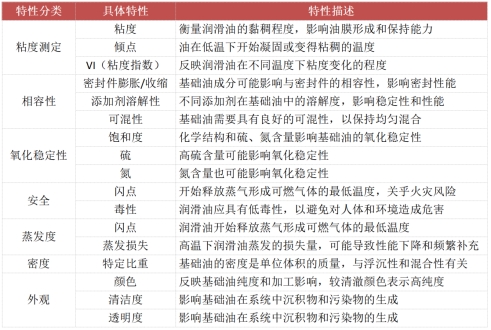
物理特性


潤滑油的性能很大程度上取決于基礎油質量和特性。基礎油根據其來源、制造工藝和化學特性可以分為不同的類型和分類。
? 礦物油(≈95%)*
原油衍生物。特性依賴于原油質量和精煉過程的控制。

▲礦物油性能
? 合成油(≈4.8%)*
不同化合物合成的人造液體,猶如液體塑料。具有精確的分子結構,可在各種溫度和工作條件下提供更高的性能。常見的合成基礎油包括聚α烯烴(PAO)、酯類和聚丙烯醚(PAG)等。

常見合成基礎油特性


? 植物油(≈0.2%)*
來源于植物油,特殊的精煉工藝,取決于油植物種子類型。具有較低的環境影響和生物降解性。
常見應用
● 液壓系統
● 齒輪油
● 全損失系統(尤其鏈鋸或摩托上的鏈條)
● 汽車潤滑油
● 因為嚴格的環境要求,在歐洲流行
常見應用
● 基于菜籽油或向日葵油,加氫形成天然酯
● 加入添加劑組合增強特性,如:傾點及粘度
● 高粘度指數(VI)
● 低溫性能不好(傾點)
● 提供好的磨損保護,但沒有高粘度(above 32cSt)
這些不同類型的基礎油有著不同的特點和適用性。根據實際應用需求,可以選擇合適的基礎油類型以達到最佳性能。
為了保障潤滑油的性能,現代技術也引入了在線油液監測。在線油液監測系統通過實時監測潤滑油的物理和化學特性,可以幫助檢測潤滑油中的異常情況,提前預警可能的機械問題,優化維護計劃,延長設備的使用壽命。通過及時獲取潤滑油的狀態信息,企業可以更有效地管理其機械設備,提高生產效率和設備可靠性。
因此,潤滑油的基礎油類型、特性以及現代的在線油液監測技術共同影響著工業設備的運行和維護。選擇合適的基礎油,并利用先進的監測技術,對設備的可靠性和效率都具有重要意義。
如果您需要:潤滑油在線監測系統,請聯系我們。智火柴,國內知名油液監測系統提供商!
咨詢電話:0755-8999 8086 / 138 2521 4309(微信同號)
Copyright ? 2015-2024 智火柴科技(深圳)有限公司 版權所有
備案號:粵ICP備18096323號